Airbuild One

How might we design a platform that streamline project tracking and structure operational and sensor data?

Data-driven Operational Platform for Climate Tech Startup

Impact

Airbuild One beta version delivered within 3 weeks, reaching 57% adoption rate in first month. Average task assignment time is dropped by 40%+ compared to previous workflow. The internal survey indicates a satisfaction score of 86/100.

Launching in Q4, the farmer portal is expected to onboard ~25 farmers in its 1st quarter, generating 180+ records per month and boosting operational data coverage.

Overall, decision turnaround time dropped 70% after I introduced design sprint and structured iteration cycles.

Role

UX/UI Designer, Product Design Lead, Brand Design

June 2025 - Present (involved from project initiation)

Since I am the only designer of the company, I own the design process of this platform and the company brand guidelines. I report directly to the executive team: COO John Bucur, CTO Ejike Ken-Opurum, CSO Richard Mariita, and CEO David Gory.

Challenge

Develop an internal project management platform that -

  • visualizes real-time sensor data

  • supports role-based access

  • includes operational flows (farmer engagement)

  • structures data for AI training and investor reporting.

Context

Airbuild is a climate tech company using algae-based systems to capture CO₂, purify water, and produce renewable energy.

As they scaled toward enterprise-level operations, they needed a secure, integrated system that supports internal workflows, investor reporting, and event logistics —all preparing data for the company’s future AI model.


Team: Nitin Chatlani, Daniel Self, Cindy Liu Jiayi

Preliminary User Research

4 Distinct User Groups

Executives

Assign projects and monitor overall progress, track high-level KPIs, and generate operational reports.

Team Leads

Assign tasks, track team progress, and ensure accurate linkage between project tasks and sensor data.

Team Members

View, update, and complete assigned tasks, referencing data for related works.

Farmers (External Users)

Engage by biochar pickup/dropoff, get to know the company.

5+ Focus Group Sessions & Stakeholder Interviews

I conducted 1-on-1 interviews & group meetings with executive team (CEO, COO, CTO & CSO) and the IoT engineers (team of 5).

After understanding daily workflows, task management challenges, and data relationships, I led the software team meeting to share my insights and brainstorm with the 2 developers on the Airbuild One project.

We came up with an MoSCoW and MVP features, guiding my next design steps.

3+ Competitive Analysis

Monday.com

Intuitive task flow and UI but limited real-time data integration and management

Notion

Powerful in role-based access control and flow visualization but broad functionality reduced clarity

Google Drive (Docs, Slides…)

Strong real-time collaboration and version history records but limited workflow integration

Prototyping & Architecting for Scale

How might we

Ensure the platform is capable of both project management and data preparation for future AI training.

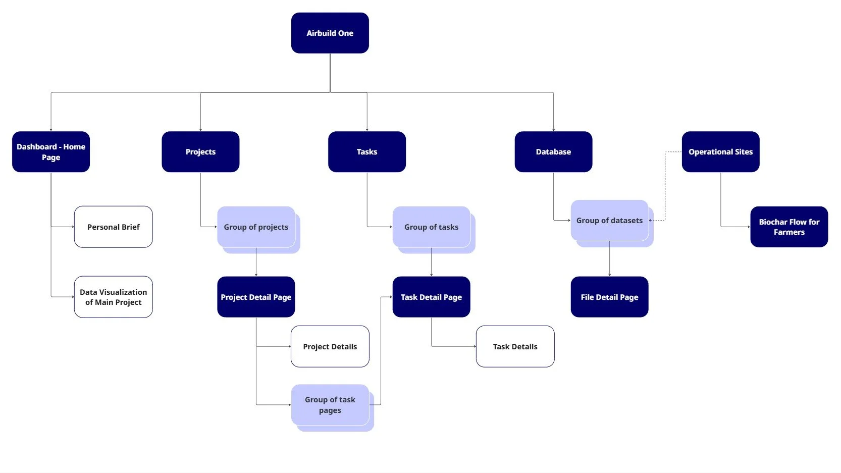
I designed the platform with a project-first frontend and a unified backend that stores all data by project.

Instead of keeping on-site data feeds isolated, all sensor and operational data are now grouped under the same project.

The backend follows a clear hierarchy:

Project - Task - Data - Source.

This keeps the UI task-oriented while putting all data work behind the scene, ready for developers in future training.

Information Architecture

1st wireframe

How might we

One key feature about AB1 is its database linkage.

I created the structure of project-based access control for database access: to reach a specific data source, a user must be part of the project that the source is linked to.

This prevents accidental cross-project exposure, and ties permissions directly to the platform’s unified data model.

Create a role-based access system that keeps sensitive data secure while still giving employees necessary references.

RBAC Table

User flows of MVP

Key Flows & UI Design

Project Management MVP Flow: 6+ iterative prototypes & design

I began with a high-fi prototype demonstrating all core features and UI modules for developers and executive to get a better sense of our end goal.

After several iterations and discussions, we prioritized building an MVP of project management function as the beta release to go live first.

High-fidelity prototype for the full UI

MVP prototype for first development demo. Simplifying to one-page web app featuring the projects module.

Deliverables on the live web app

Collaborating with our 2 developers, we successfully launched our first beta test in 3 weeks.

Dark Mode Task Flow Demo

Light Mode UI

Farmers Biochar Flow: Fast prototyping & vibe coding

The Farmer’s Biochar Flow manages the scheduling and tracking of carbon product pickup/dropoff for external farming partners. While accessed through a separate lightweight portal, all data will be linked to the main platform’s project records.

After a 10-min call with our COO, John Bucur, I drafted out the task flow based on the user needs of both farmers and company ourselves.

Using Cursor, I was able to create and finalize an interactive front-end in 4 days with 3 iterations. The deliverables is now handed for on-site installation and will be put into use in late 2025.

How might we

Create an interactive iPad interface for farmers to pick up/drop off carbon products intuitively while encouraging future engagement.

Airbuild’s needs

  • Record farmers’ information.

  • Only allow pickups for those who dropped off.

  • Ensure future engagement with farmers.

Farmer’s pain points

  • Info entry burden.

  • Unclear task flow (confirmation & proof).

  • Not familiar nor concerned about technical terms.

Frontend Deliverables

Brand Guidelines

Since AB1’s visual system would evolve alongside a broader rebrand, I explored how a future identity could live inside the product. Through discovery sessions and surveys, we distilled brand attributes of Airbuild: restorative, natural, human-centered, and carbon-conscious.

I kept the algae green as the primary color for company feature and sustainability, with pale sky blue for signal action and security. To support data-heavy views, I added a selective yellow as highlights for its balance with other two colors and both light modes.

Fonts: I chose Montserrat for body text, and Plus Jakarta Sans for headings that stands out in dashboards and pitch deck.

What Did the Client Say?

“The road ahead in a smaller company is unclear, but it is people like Cindy who have a vision for how to move things forward in her scope of work. She pushed the ceiling upwards during this period, moving far past our expectations.

Due to Cindy’s inquisitive nature, she gathered options, asked for feedback, and refined her work, resulting in a great deliverable. So much so, that other departments in Airbuild have been pulling her left and right to consult on other sides of the business such as investor and customer interfacing materials as well as hardware product design. “

—John Bucur, COO of Airbuild Inc.